周四008欧罗巴赛事:波尔图对斯图加特专家推荐

竞彩足球、赛程、比分、足球分析
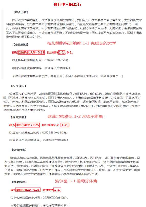
波尔图在首回合比赛中以2-1战胜斯图加特,并带着一球领先优势回到主场。此战波尔图仅需一平即可晋级八强,球队必将全力以赴保卫优势。波尔图近况良好,联赛主场以3-0击败摩雷伦斯,连续两场正赛胜利。在攻防两端均表现出色,近五场正赛攻入10球,防守端仅丢5球。尽管球队受到伤病影响,但主场作战能力强劲,本赛季主场战绩优异。
斯图加特在首回合主场失利后,面临晋级压力,必须全力以赴。球队近期联赛主场击败莱比锡红牛,结束了连续不胜的局面。然而,整体状态波动,近六场正赛仅获两胜。进攻端火力尚可,但防守端问题明显,连续六场失球。斯图加特客场表现稳健,近十场客场正赛有六胜两平两负的记录。队内得分手连续四场进球,成为球队稳定的得分点。首回合比赛中,斯图加特虽输球,但在控球率、射门次数等关键数据上占优,具备客场翻盘的能力。
🤍 赛事:波尔图VS斯图加特(欧罗巴)
🥵 时间:20年3月26日,20:00
🤮 场地:巨龙球场
波尔图在首回合比赛中以2-1战胜斯图加特,并带着一球领先优势回到主场。此战波尔图仅需一平即可晋级八强,球队必将全力以赴保卫优势。波尔图近况良好,联赛主场以3-0击败摩雷伦斯,连续两场正赛胜利。在攻防两端均表现出色,近五场正赛攻入10球,防守端仅丢5球。尽管球队受到伤病影响,但主场作战能力强劲,本赛季主场战绩优异。
斯图加特在首回合主场失利后,面临晋级压力,必须全力以赴。球队近期联赛主场击败莱比锡红牛,结束了连续不胜的局面。然而,整体状态波动,近六场正赛仅获两胜。进攻端火力尚可,但防守端问题明显,连续六场失球。斯图加特客场表现稳健,近十场客场正赛有六胜两平两负的记录。队内得分手连续四场进球,成为球队稳定的得分点。首回合比赛中,斯图加特虽输球,但在控球率、射门次数等关键数据上占优,具备客场翻盘的能力。
🍙 综合分析:波尔图近期状态较好,攻防均衡,主场优势明显。斯图加特虽然进攻强大,但防守问题需解决。尽管波尔图首回合取得领先,但主场信心不足,预计斯图加特客场至少能保持不败。
🏆 推荐:斯图加特胜。
JBO竞博会员登录入口 JBO竞博 JBO竞博官网